Importante

A tradução é um esforço comunitário você pode contribuir. Esta página está atualmente traduzida em 98.65%.

21.2. Fluxos de trabalho de autenticação de usuário

../../../_images/auth-user-usage.png

Fig. 21.20 Fluxos de trabalho de usuário genérico

21.2.1. Autenticação HTTP(S)

Uma das conexões de recursos mais comuns é via HTTP(S), por exemplo. servidores de mapeamento da web e plug-ins de métodos de autenticação geralmente funcionam para esses tipos de conexões. Os plug-ins de método têm acesso ao objeto de solicitação HTTP e podem manipular tanto a solicitação quanto seus cabeçalhos. Isso permite muitas formas de autenticação baseada na Internet. Ao conectar via HTTP(S) usando o método de autenticação padrão de nome de usuário/senha, tentará a autenticação HTTP Básico na conexão.

../../../_images/auth-http-basic-wms.png

Fig. 21.21 Configurando uma conexão WMS para um HTTP básico

21.2.2. Autenticação de Base de Dados

Conexões com recursos de banco de dados são geralmente armazenadas como pares chave=valor, que irão expor nomes de usuários e (opcionalmente) senhas, se não estiver usando uma configuração de autenticação. Ao configurar com o sistema de autenticação, o chave=valor será uma representação abstrata das credenciais, por exemplo, authfg=81t21b9.

../../../_images/auth-db-ssl-pki.png

Fig. 21.22 Configurando uma conexão Postgres SSL com PKI

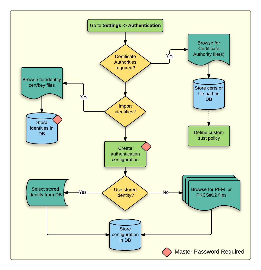
21.2.3. Autenticação de PKI

Ao configurar componentes PKI no sistema de autenticação, você tem a opção de importar componentes para o banco de dados ou referenciar arquivos de componentes armazenados em seu sistema de arquivos. O último pode ser útil se esses componentes forem alterados com frequência ou quando os componentes forem substituídos por um administrador do sistema. Em qualquer caso, você precisará armazenar qualquer senha necessária para acessar as chaves privadas no banco de dados.

../../../_images/auth-pki-config.png

Fig. 21.23 Fluxo de trabalho de configuração de PKI

Todos os componentes PKI podem ser gerenciados em editores separados dentro do Gerenciador de Certificados, que pode ser acessado na aba: guilabel: Autenticação na caixa de diálogo Opções do QGIS (:seleção de menus: Configurações –> Opções) por clicando no botão: guilabel: Gerenciar Certificados

../../../_images/options_authentication.png

Fig. 21.24 Abrindo o Gerenciador de Certificados

No: guilabel: Gerenciador de certificados, existem editores para Identidades, Servidores e Autoridades. Cada um deles está contido em suas próprias guias e são descritos abaixo na ordem em que são encontrados no gráfico de fluxo de trabalho acima. A ordem de tabulação é relativa aos editores acessados ​​com frequência quando você estiver acostumado com o fluxo de trabalho.

Nota

Como todas as edições do sistema de autenticação são gravadas imediatamente no banco de dados de autenticação, não há necessidade de clicar na caixa de diálogo: guilabel: Opções : guilabel: OK para que quaisquer alterações sejam salvas. Isso é diferente de outras configurações na caixa de diálogo Opções.

21.2.3.1. Autoridades

Você pode gerenciar as Autoridades de Certificação (CAs) disponíveis na guia Autoridades no Gerenciador de certificados na guia Autenticação da caixa de diálogo Opções do QGIS.

Conforme mencionado no gráfico de fluxo de trabalho acima, a primeira etapa é importar ou fazer referência a um arquivo de CAs. Esta etapa é opcional e pode ser desnecessária se sua cadeia de confiança de PKI se originar de CAs raiz já instaladas em seu sistema operacional (SO), como um certificado de um fornecedor de certificado comercial. Se sua autoridade de certificação raiz de autenticação não estiver nas autoridades de certificação raiz confiáveis ​​do sistema operacional, ela precisará ser importada ou ter o caminho do sistema de arquivos referenciado. (Entre em contato com o administrador do sistema se não tiver certeza.)

../../../_images/auth-editor-authorities.png

Fig. 21.25 Editor de autoridades

Por padrão, as CAs raiz do seu sistema operacional estão disponíveis; no entanto, suas configurações de confiança não são herdadas. Você deve revisar as configurações da política de confiança do certificado, especialmente se as CAs raiz do SO tiveram suas políticas ajustadas. Qualquer certificado expirado será definido como não confiável e não será usado em conexões de servidor seguras, a menos que você substitua especificamente sua política de confiança. Para ver a cadeia de confiança detectável pelo QGIS para qualquer certificado, selecione-o e clique em |metadados| Mostrar informações do certificado.

../../../_images/auth-authority-imported_cert-info-chain.png

Fig. 21.26 Caixa de diálogo de informações do certificado

Você pode editar a: guilabel: Política de confiança |selecione String| para qualquer certificado selecionado dentro da cadeia. Qualquer alteração na política de confiança para um certificado selecionado não será salva no banco de dados, a menos que |Salvar arquivo|:sup: O botão Salvar alteração da política de confiança do certificado no banco de dados é clicado por certificação selecionada. Fechar a caixa de diálogo não aplicará as alterações de política.

Você pode revisar as CAs filtradas, certificados intermediários e raiz, que serão confiáveis ​​para conexões seguras ou alterar a política de confiança padrão clicando em |Configurações de transformação| botão Opções.

Aviso

Alterar a política de confiança padrão pode resultar em problemas com conexões seguras.

Você pode importar CAs ou salvar um caminho do sistema de arquivos de um arquivo que contém várias CAs ou importar CAs individuais. O formato PEM padrão para arquivos que contêm várias certificações de cadeia de CA tem o certificado raiz na parte inferior do arquivo e todos os certificados filho assinados posteriormente acima, no início do arquivo.

A caixa de diálogo de importação de certificados de CA encontrará todos os certificados de CA dentro do arquivo, independentemente da ordem, e também oferece a opção de importar certificados que são considerados inválidos (caso você queira substituir sua política de confiança). Você pode substituir a política de confiança na importação ou fazê-lo posteriormente no editor Autoridades.

../../../_images/auth-authority-import.png

Fig. 21.27 Caixa de diálogo Importar certificados

Nota

Se você estiver colando informações de certificado no campo: guilabel: PEM texto, observe que certificados criptografados não são suportados.

21.2.3.2. Identidades

Você pode gerenciar pacotes de identidade de cliente disponíveis na guia: guilabel: Identidades no: guilabel: Gerenciador de certificados na guia Autenticação da caixa de diálogo Opções do QGIS. Uma identidade é o que o autentica em relação a um serviço habilitado para PKI e geralmente consiste em um certificado de cliente e uma chave privada, como arquivos separados ou combinados em um único arquivo “agregado”. O pacote ou chave privada geralmente é protegido por senha.

Depois de importar quaisquer Autoridades de Certificação (CAs), você pode importar opcionalmente quaisquer pacotes de identidade para o banco de dados de autenticação. Se você não desejar armazenar as identidades, poderá fazer referência aos caminhos do sistema de arquivos do componente em uma configuração de autenticação individual.

../../../_images/auth-editor-identities.png

Fig. 21.28 Editor de identidades

Ao importar um pacote de identidade, ele pode ser protegido por senha ou desprotegido e pode conter certificados de CA formando uma cadeia de confiança. As certificações da cadeia de confiança não serão importadas aqui; eles podem ser adicionados separadamente na aba Autoridades.

Após a importação, o certificado e a chave privada do pacote serão armazenados no banco de dados, com o armazenamento da chave criptografado usando a senha mestra do QGIS. O uso subsequente do pacote armazenado do banco de dados exigirá apenas a entrada da senha mestra.

Os pacotes de identidade pessoal que consistem em componentes PEM/DER (.pem/.der) e PKCS#12 (.p12/.pfx) são suportados. Se uma chave ou pacote for protegido por senha, a senha será necessária para validar o componente antes da importação. Da mesma forma, se o certificado do cliente no pacote for inválido (por exemplo, sua data de vigência ainda não foi iniciada ou expirou), o pacote não poderá ser importado.

../../../_images/auth-identity-imports.png

Fig. 21.29 PEM/DER and PKCS#12 identities import

21.2.4. Lidando com camadas ruins

Ocasionalmente, o ID de configuração de autenticação salvo com um arquivo de projeto não é mais válido, possivelmente porque o banco de dados de autenticação atual é diferente de quando o projeto foi salvo pela última vez ou devido a uma incompatibilidade de credenciais. Nesses casos, a caixa de diálogo Manusear camadas ruins será apresentada na inicialização do QGIS.

../../../_images/auth-handle-bad-layers.png

Fig. 21.30 Lidar com camadas ruins com autenticação

Se uma fonte de dados tiver um ID de configuração de autenticação associado a ela, você poderá editá-la. Fazer isso editará automaticamente a cadeia de origem da fonte de dados, da mesma forma que abrir o arquivo de projeto em um editor de texto e editar a cadeia de origem.

../../../_images/auth-handle-bad-layers-edit.png

Fig. 21.31 Edite o ID de configuração de autenticação da camada inválida

21.2.5. Alterando o ID de configuração de autenticação

Ocasionalmente, você precisará alterar o ID de configuração de autenticação associado ao acesso a um recurso. Há casos em que isso é útil:

  • O ID de configuração de autenticação do recurso não é mais válido: isso pode ocorrer quando você alterna bancos de dados de autenticação e precisa alinhar uma nova configuração para o ID já associado a um recurso.

  • Arquivos de projeto compartilhados: se você pretendia compartilhar projetos entre usuários, por exemplo, por meio de um servidor de arquivos compartilhado, você pode predefinir um caractere de 7 caracteres (contendo a-z e/ou 0-9) associado ao recurso. Em seguida, os usuários individuais alteram o ID de uma configuração de autenticação específica para suas credenciais do recurso. Quando o projeto é aberto, o ID é encontrado no banco de dados de autenticação, mas as credenciais são diferentes por usuário.

../../../_images/auth-change-config-id.png

Fig. 21.32 Alterando o ID de configuração de autenticação de uma camada (campo de texto amarelo desbloqueado)

Aviso

Alterar o ID de configuração de autenticação é considerado uma operação avançada e só deve ser feito com total conhecimento do motivo pelo qual é necessário. É por isso que há um botão de bloqueio que precisa ser clicado para desbloquear o campo de texto do ID antes de editar o ID.

21.2.6. Suporte ao servidor QGIS

Ao usar um arquivo de projeto, com camadas que possuem configurações de autenticação, como base para um mapa no QGIS Servidor, há algumas etapas de configuração adicionais necessárias para o QGIS carregar os recursos:

  • O banco de dados de autenticação precisa estar disponível

  • A senha mestra do banco de dados de autenticação precisa estar disponível

Ao instanciar o sistema de autenticação, o Servidor irá criar ou usar o arquivo qgis-auth.db no ativo perfil de usuário, ou no diretório definido pela variável de ambiente QGIS_AUTH_DB_DIR_PATH. Pode ser que o usuário do Servidor não tenha um diretório HOME, nesse caso, use a variável de ambiente para definir um diretório que o usuário do Servidor tenha permissão de leitura/gravação e não esteja localizado dentro dos diretórios acessíveis pela web.

Para passar a senha mestra para o Servidor, escreva-a na primeira linha do arquivo em um caminho no sistema de arquivos legível pelo usuário de processos do Servidor e definido usando a variável de ambiente QGIS_AUTH_SENHA_ARQUIVO. Certifique-se de limitar o arquivo como legível apenas pelo usuário do processo do servidor e não armazene o arquivo em diretórios acessíveis pela web.

Nota

A variável QGIS_AUTH_SENHA_ARQUIVO será removida do ambiente do Servidor imediatamente após o acesso.

21.2.7. Exceções do servidor SSL

../../../_images/auth-ssl-config.png

Fig. 21.33 Exceção do servidor SSL

Você pode gerenciar as configurações e exceções do servidor SSL na guia Servidores na seção Autenticação da caixa de diálogo Opções do QGIS

Às vezes, ao se conectar a um servidor SSL, ocorrem erros com o “aperto de mão” SSL ou com o certificado do servidor. Você pode ignorar esses erros ou criar uma configuração de servidor SSL como exceção. Isso é semelhante a como os navegadores da Web permitem que você substitua erros de SSL, mas com um controle mais granular.

Aviso

Você não deve criar uma configuração de servidor SSL a menos que tenha conhecimento completo de toda a configuração SSL entre o servidor e o cliente. Em vez disso, relate o problema ao administrador do servidor.

Nota

Algumas configurações de PKI usam uma cadeia confiável de CA completamente diferente para validar identidades de clientes da cadeia usada para validar o certificado do servidor SSL. Em tais circunstâncias, qualquer configuração criada para o servidor de conexão não corrigirá necessariamente um problema com a validação da identidade do cliente, e somente o emissor da identidade do cliente ou o administrador do servidor podem corrigir o problema.

Você pode pré-configurar uma configuração de servidor SSL clicando em |Adicionar simbologia| botão. Como alternativa, você pode adicionar uma configuração quando ocorrer um erro de SSL durante uma conexão e for apresentada uma caixa de diálogo Erro SSL (onde o erro pode ser ignorado temporariamente ou salvo no banco de dados e ignorado):

../../../_images/auth-server-exception.png

Fig. 21.34 Adicionando configuração manualmente

../../../_images/auth-server-error-add-exception.png

Fig. 21.35 Adicionando configuração durante erro de SSL

Depois que uma configuração SSL é salva no banco de dados, ela pode ser editada ou excluída.

../../../_images/auth-editor-servers.png

Fig. 21.36 Configuração SSL existente

../../../_images/auth-server-edit.png

Fig. 21.37 Editando uma configuração SSL existente

Se você quiser pré-configurar uma configuração SSL e a caixa de diálogo de importação não estiver funcionando para a conexão do seu servidor, você pode acionar manualmente uma conexão através do Console Python executando o seguinte código (substituir https://bugreports .qt-project.org com a URL do seu servidor):

from qgis.PyQt.QtNetwork import QNetworkRequest
from qgis.PyQt.QtCore import QUrl
from qgis.core import QgsNetworkAccessManager

req = QNetworkRequest(QUrl('https://bugreports.qt-project.org'))
reply = QgsNetworkAccessManager.instance().get(req)

Isso abrirá uma caixa de diálogo de erro SSL se ocorrer algum erro, onde você pode optar por salvar a configuração no banco de dados.